各部门工会、全校教职工:
为了积极响应习近平总书记在党的二十大报告中提出的“推进健康中国建设,促进群众体育和竞技体育全面发展,加快建设体育强国”,落实学校第十五次党代会提出的“加强全民健身运动”,培养师生健康意识、观念和生活方式,丰富“健康月”的活动内涵,提高师生健康素养,校工会联合体育学院开设体育“健康超市”。体育“健康超市”的项目设置涵盖了足球、篮球、排球、飞盘、网球、羽毛球、匹克球、体能健康课、校园舞蹈、花样跳绳、校园路跑、太极拳等项目。同时从2024年开始,我们也增加了体育“健康超市”早市,旨在为全校教职工搭建更方便、更尊重兴趣选择、更人性化的体育运动锻炼平台,树立工会精品活动品牌。欢迎全校教职工老师积极参加!
一、体育健康超市课表


二、报名要求
1、请老师们根据自身的爱好以及项目时间安排积极选择体育“健康超市”项目。微信扫码各个项目对应的二维码进行网上预约报名。
2、网上预约报名时间:2024年10月11日9:00,截止日期为2024年10月13日17:00。
温馨提示:
1、“体育健康" 超市开课时间: 2024年10月14日—11月29日;
2、太极课为十次课,其余均为七次课。如遇到大雨、冰雹等天气,停课一次。法定节假日停课,不再另行通知。
三、2024年下半年排球培训及体能培训的通知
1、气排球
培训时间:周一 17:50 - 19:20
培训时长:1.5 小时/节
培训地点:南区排球场(暂定)
培训人员:
教练:曲衍圣
助教:唐庆,田森文,孙华阳
培训计划:

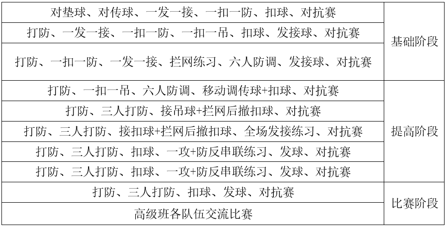
2、排球高级班
培训时间:周二 18:00 - 19:30
培训时长:1.5 小时/节
培训地点:体育馆或南区排球场(暂定)
培训人员:
教练:沈佳炘
助教:唐庆,田森文,万俊峰,孙华阳
培训计划:

3、体能培训
培训时间:周三 17:50 - 18:50
培训时长:1 小时/节
培训地点:北区田径场
培训人员:唐庆,方小萌,孙华阳
培训计划:

4、排球初级班:
培训时间:周四 18:00 - 19:00
培训时长:1 小时/节
培训地点:南区排球场
培训人员:
教练:沈佳炘
助教:唐庆,田森文,万俊峰,孙华阳
培训计划:

教练及教练助理简介
教练:
沈佳炘,国家一级排球运动员,国家一级排球裁判员,曾获得2019年四川省高校排球比赛第一名;2014-2017年连续四年获得湖北省高校排球比赛第一名;2015年全国大学生沙滩排球第六名;2020年成都市市运会气排球第四名。
曲衍圣,best365英国在线体育男子排球队教练员,带队获得四川省第二届、第三届“贡嘎杯”排球比赛总决赛冠军;四川省大学生气排球比赛冠军;中华人民共和国第一届学生(青年)运动会校园组(大学)排球项目第八名;曾获四川省直机关第六届干部职工运动会气排球比赛冠军;2023年恒佳杯四川省群众体育气排球挑战赛冠军;2023年度四川省高校教职工气排球邀请赛冠军;代表四川省教科文卫工会参加四川省首届职工气排球比赛获得亚军;
助教信息:
唐庆,男,2022级体育学院体育专业研究生,中共党员,国家一级排球裁判员,接触排球8年,曾荣获2019年中国大学生气排球锦标赛(四川赛区)男子组第四名;2019年中国大学生排球锦标赛(四川赛区)男子组第三名;第二届贡嘎杯排球联赛高校男子组第四名;从事排球教学工作3年,具有多样化排球教学经验。
田森文,男,2023级体育学院体育专业研究生,国家一级排球裁判员,从小系统训练排球多年,球龄15年。曾获得2018年四川省大学生排球比赛第三名,2019年中国大学生排球比赛锦标赛(四川赛区)男子体育组第三名,2019年中国大学生气排球锦标赛(四川赛区)男子体育组第四名,本科连续四年获得校级排球比赛冠军。
万俊峰:男,2024级土木学院研究生。男排阳光组队员主力队员,在第四届四川省贡嘎杯中取得阳光组第一名的好成绩;在排球协会里带领新生,教学基本的排球动作和排球意识。
孙华阳:女,2021级人文学院汉语言专业本科生。best365英国在线体育高水平女排运动队队员,场上司职二传或接应。国家一级排球运动员,国家一级排球裁判员,社会指导员二级。担任本溪市第一中学男排助理教练,教新队员基本动作及带队外出比赛。2022年和2023年随队参加四川省“贡嘎杯”排球联赛高校女子组均获得第三名。
方小萌:女,2024级体育学院研究生。best365英国在线体育高水平女排运动队队员,场上司职接应。国家一级排球运动员,国家二级排球裁判员。作为best365英国在线体育女子排球队队长带领球队参加了四川省大学生气排球比赛、全国大学生气排球“超级杯”比赛,均取得了第一名;在四川省第二届、第三届“贡嘎杯”青少年校园排球联赛高校女子组比赛中,先后两次获得第三名。
2024年下半年教职工“健康超市”报名方式
微信扫描下方二维码预约报名
预约报名时间:2024年10月11日9:00 - 10月13日17:00
联系人:工会张老师,联系方式:66367190
犀浦校区体育健康超市
2024年犀浦校区教职工网球健康超市(周一早市) 2024年犀浦校区教职工跳绳健康超市(周一晚市)

2024年犀浦校区教职工篮球健康超市(周二早市) 2024年犀浦校区教职工极限飞盘健康超市(周二晚市)

2024年犀浦校区教职工羽毛球健康超市(周三早市) 2024年犀浦校区教职工太极拳健康超市(周三晚市)
2024年犀浦校区教职工匹克球健康超市(周三晚市) 2024年犀浦校区教职工网球健康超市(周四早市)

2024年犀浦校区教职工体质强化健康超市(周四晚市) 2024年犀浦校区教职工羽毛球健康超市(周五早市)

2024年犀浦校区教职工太极拳健康超市(周五晚市)
九里校区体育健康超市

2024年九里校区教职工篮球健康超市(周一早市) 2024年九里校区教职工形体舞健康超市(周一晚市)

2024年九里校区教职工足球健康超市(周二早市) 2024年九里校区教职工排球健康超市(周二晚市)
排球培训及体能培训

2024年气排球培训班(周一) 2024年排球高级班(周二)

2024年体能培训班(周三) 2024年排球初级班(周四)