校内各单位:
根据2024年教职工健康体检工作计划安排,校工会会同校医院、峨眉校区管委会开展2024年教职工健康体检工作,现将体检工作有关事项通知如下:
一、体检实施方式
2024年教职工健康体检仍采取学校经费和教职工自选自费两种方式进行。其中:
学校经费列支的体检人员范围:全校正式在职和离退休教职工。
二、体检时间与地点
(一)成都校区
1.全体教职工体检
上半年体检时间:4月22日—6月28日,工作日上午8:00-12:00
(下半年体检时间另行通知)
体检地点:犀浦校区校医院(九里校区体检时间另行通知)
2.妇科体检:下学期进行,具体安排另行通知。
(二)峨眉校区
峨眉校区教职工健康体检(含妇科体检)具体安排另行通知,峨眉校区教职工亦可预约到成都校区参加体检。
(三)以上安排供教职工参考,请教职工根据自己情况合理安排好体检时间。体检实施期间,校医院将会根据实际工作情况进行优化和调整,并统筹安排因特殊原因未能及时参加年度健康体检的教职工进行补检。
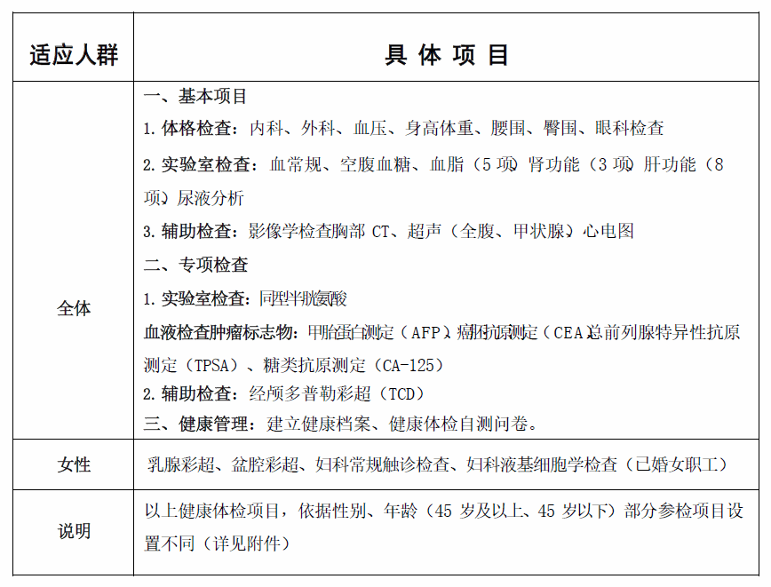
三、体检项目
学校经费列支的体检项目涵盖主要基本健康体检项目和部分专项检验项目:

四、校医院体检服务与管理安排
由成峨两校区校医院具体实施教职工体检工作,涉及检前预约与确认、体检注意事项告知;检中每日体检人数控制,现场体检指引与质量控制;检后建立健康档案、结果审核与送达、根据体检者健康体检自测问卷情况及体检结果进行长期指导和追踪等服务与管理工作。
成都校区校医院教职工健康体检具体实施方案,详见学校OA通知。
峨眉校区校医院教职工健康体检具体工作安排另行通知。
五、自选自费校外体检
根据教职工校外体检需求,本年度校工会会同医学院、校医院继续为教职工提供了成都市第三人民医院(best365英国在线体育附属医院)等三甲医院自选自费健康体检项目的优惠价格服务。
1.通过校医院预约三甲医院自选自费体检方式的详见附件1相关内容。
2.best365英国在线体育附属医院(成都市第三人民医院)自选自费体检流程:关注微信公众号“成都市第三人民医院健康体检中心”进行个人体检预约,在体检中心进行健康体检现场付费时,请出示best365英国在线体育校园一卡通,医院将按照相关体检项目的7折优惠价格结算体检费用。成都市第三人民医院健康体检中心咨询电话:67566176,67566177。