校内各单位:
根据2023年教职工健康体检工作计划安排,校工会会同医幼及场馆服务中心、峨眉校区管委会后勤保卫办公室开展2023年教职工健康体检工作,现将体检工作有关事项通知如下:
一、体检实施方式
2023年教职工健康体检仍采取学校经费和教职工自选自费两种方式进行。其中:
学校经费列支的校内医院体检人员范围:全校正式在职和离退休教职工。
二、体检时间与地点
教职工根据个人实际情况可选择两校区任一校医院进行健康体检。
(一)成都校区
因九里校区校医院计划于5月下旬开始修缮,届时将暂停医疗相关工作。犀浦校区校医院已配置进口新型X射线计算机体层摄影设备(CT),故今年教工体检和妇科体检主要安排在犀浦校区校医院进行。
1.全体教职工体检
时间:工作日上午8:00-12:00
5月24日—7月7日,10月10日-11月30日
地点:犀浦校区校医院
2.妇科体检
时间:工作日下午13:00-17:00
预计在10-11月的工作日下午进行,具体安排另行通知。
地点:犀浦校区校医院
校医院将会根据实际情况对体检时间和地点进行调整优化,若有变更另行通知。
(二)峨眉校区
峨眉校区教职工健康体检(含妇科体检),具体安排另行通知。
(三)以上安排供教职工参考,请教职工根据自己情况合理安排好体检时间。体检实施期间,成峨两地校医院将会根据实际工作情况进行优化和调整,并统筹安排因特殊原因未能及时参加年度健康体检的教职工进行补检。
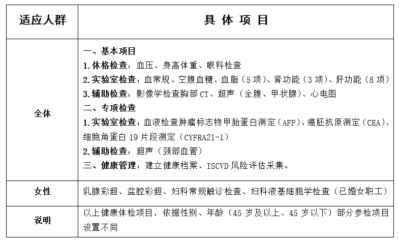
三、体检项目
校工会会同学校医院不断优化教职工校内体检项目,促进学校经费列支的体检项目涵盖主要基本健康体检项目和部分专项检验项目。

四、校医院体检服务与管理安排
由成峨两地校医院具体实施教职工体检前预约与确认、体检注意事项告知;检中每日体检人数控制,现场体检指引与质量控制;检后建立健康档案、结果审核与送达、根据体检者ICVD风险评估情况及体检结果进行长期指导和追踪等服务与管理工作。
成都校区校医院教职工健康体检具体工作安排,详见附件1。
峨眉校区校医院教职工健康体检具体工作安排届时另行通知。
五、自选自费校外体检
根据教职工校外体检需求,本年度校工会会同医学院、医幼及场馆服务中心为教职工分别提供了成都市第三人民医院(best365英国在线体育附属医院)等三甲医院自选自费健康体检项目的优惠价格或绿色通道服务。
通过校医院预约三甲医院自选自费体检方式的详见附件1相关内容。
通过学校专属通道预约best365英国在线体育附属医院(成都市第三人民医院)体检中心自选自费体检方式的,相关体检项目享受7折优惠,具体微信预约流程详见附件2。
附件详见学校OA办公平台。
校工会
医幼及场馆服务中心
峨眉校区管委会后勤保卫办公室
2023年5月23日